Новое поступление
Магазина huo niu Store работает с 23.12.2020. его рейтинг составлет 90.76 баллов из 100. В избранное добавили 2346 покупателя. Средний рейтинг торваров продавца 4.6 в продаже представленно 977 наименований товаров, успешно доставлено 2087 заказов. 1483 покупателей оставили отзывы о продавце.
Характеристики
*Текущая стоимость уже могла изменится. Что бы узнать актуальную цену и проверить наличие товара, нажмите "Добавить в корзину"
| Месяц | Минимальная цена | Макс. стоимость | Цена |
|---|---|---|---|
| Mar-20-2026 | 0.11 руб. | 0.1 руб. | 0 руб. |
| Feb-20-2026 | 0.71 руб. | 0.75 руб. | 0 руб. |
| Jan-20-2026 | 0.72 руб. | 0.14 руб. | 0 руб. |
| Dec-20-2025 | 0.12 руб. | 0.64 руб. | 0 руб. |
| Nov-20-2025 | 0.40 руб. | 0.37 руб. | 0 руб. |
| Oct-20-2025 | 0.49 руб. | 0.98 руб. | 0 руб. |
| Sep-20-2025 | 0.10 руб. | 0.70 руб. | 0 руб. |
| Aug-20-2025 | 0.26 руб. | 0.13 руб. | 0 руб. |
| Jul-20-2025 | 0.43 руб. | 0.54 руб. | 0 руб. |
Описание товара










Brand NameHuo Guang ShuModel NumberNAP140OriginMainland ChinaCertificationNONEBundle1CompatibilityAll CompatibleState of AssemblyReady-to-GoCamera EquippedNoMeasurement unitpiece/piecesSold insell_by_pieceEach pack1Package weight0.300Package size - length (cm)5Package size - width (cm)5Package size - height (cm)5
Unavailable in Russian Federation
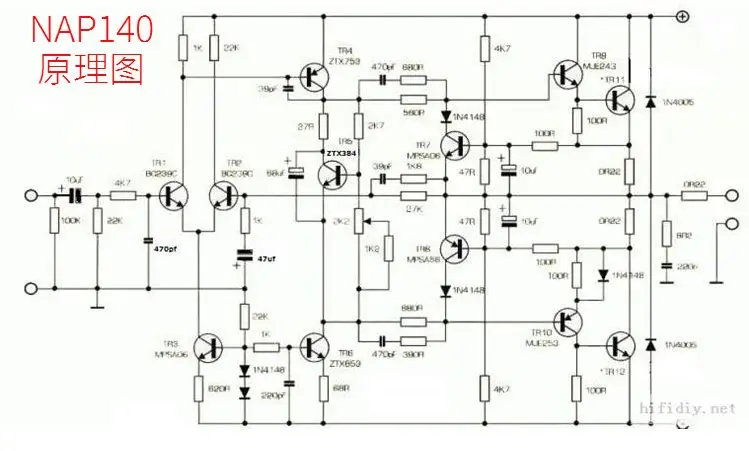
The replica circuit of NAIM NAP140 has been on the Internet for more than two years, and countless netizens have imitated and studied. Some time ago, I went to Libei Electric City in Dali and came across a machine with good condition, so I took it back and tested it for comparison. After listening to it for a while, I feel that the sound of this machine still has its own characteristics, beautiful and beautiful, excellent resolution, and good low-frequency control. The more I listen, the more I like this machine, so I just make it and share it with the majority of enthusiasts. In order to facilitate the placement of fans’ equipment, a standard-width case is used instead, and a remote control function is added to facilitate the selection of sound sources and volume adjustment. The nap140 circuit looks very stingy. It only uses 10 transistors per channel (excluding the protection circuit). In fact, it is a very clever design. As a non-linear element of the transistor, it can be said that one more incense burner has one more ghost, and one less is used. One variable is missing. The success of nap140 as a world-famous machine is indeed worthy of our research and reflection. Following the successful trail of nap, conducting research and imitation is undoubtedly an easy way to enter the fever palace. At first glance, the nap140 circuit is very ordinary and seems to have no cleverness, but careful analysis and simulation have reached surprising conclusions. The nap140 has an excellent sound and flavor, and Taiwanese fans call it full of analog flavor, which can be called 1541 among power amplifiers. Today, when digital audio sources are the mainstay, using it to play music can better reflect the connotation of music Circuit re-engraving: naim NAP140 is a high-end rear-end of the British NAIM brand. The original price of the machine is tens of thousands. The machine has a very beautiful sound, and the control, low frequency, and analytical charm are excellent! This re-engraved version uses exactly the same circuit and better transistors as the original machine. The parameters, flavor, control and resolution of this version are better than the original machine. Component selection: final grade 15024 gold-sealed tube, 200w Nippon Steel core power copper wire cattle Power output: 50w/8 ohms, 100w/4 ohms; can push down to 2 ohm speakers; The size of the machine: 430*80*340mm; The weight of the machine: 9.6kg (with packaging, the express fee will be charged at 11kg); The machine shell: all aluminum alloy shell;








Смотрите так же другие товары: