Новое поступление
Магазина BEHOSE Store работает с 19.09.2021. его рейтинг составлет 91.02 баллов из 100. В избранное добавили 223 покупателя. Средний рейтинг торваров продавца 4.6 в продаже представленно 3637 наименований товаров, успешно доставлено 430 заказов. 256 покупателей оставили отзывы о продавце.
Характеристики
*Текущая стоимость 918.17 уже могла изменится. Что бы узнать актуальную цену и проверить наличие товара, нажмите "Добавить в корзину"
| Месяц | Минимальная цена | Макс. стоимость | Цена |
|---|---|---|---|
| Mar-20-2026 | 1092.3 руб. | 1147.65 руб. | 1119.5 руб. |
| Feb-20-2026 | 1083.29 руб. | 1137.69 руб. | 1110 руб. |
| Jan-20-2026 | 909.70 руб. | 954.11 руб. | 931.5 руб. |
| Dec-20-2025 | 1065.90 руб. | 1118.30 руб. | 1091.5 руб. |
| Nov-20-2025 | 927.40 руб. | 973.74 руб. | 950 руб. |
| Oct-20-2025 | 1047.27 руб. | 1099.57 руб. | 1073 руб. |
| Sep-20-2025 | 1037.91 руб. | 1089.47 руб. | 1063 руб. |
| Aug-20-2025 | 1028.54 руб. | 1079.61 руб. | 1053.5 руб. |
| Jul-20-2025 | 1019.83 руб. | 1070.72 руб. | 1044.5 руб. |
Описание товара


Modname = ckeditor
\
\

\
\
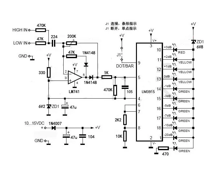
10 абзац LM3915Level indicator board. На плате с первичным усилением (use741Single операционный усилитель), есть две группы высоких и низких входов. Может использоваться для обозначения выходного уровня передней фазы или усилителя мощности. \ Источник питания: 12 В постоянного тока.
\
Светодиодный altogether11Grains,by3mm светодиодный, 10For Индикация уровня мощности, 1GrainsПитаниеДля индикации.Цвет по умолчанию: 7 зеленых зерен, 3 желтых, 1 красный
\
Источник питания: 12V150MA
\
Входная чувствительность:\ Низкий входной сигнал: 150mV до 6В амплитудно-модулируемый сигнал (47K)\ высокое входное напряжение: 1,5 V постоянного тока до 60V rms (470K)
\
Размер: 35x70 мм Вес: 20 грамм
\
\
Инструкции по проводке: на борд4wire, различать по цвету,
\
Подключен к передней сцене или микрофонному усилителю:
\
Красный: Подключите питание supply12Vjust, черный: Подключите питание supply12Vnegative.
\
Желтый: положительное соединение сигнальной линии, Зеленый: подключение к сигнальной линии отрицательный (внешний слой, защитный слой)
\
\
Инструкции по подключению к Роговому терминалу:
\
1, желтая проволока должна быть припаяна, приварена к высокой позиции.
\
2, подключениеСиняя линия -- Роговая черная Клемма, желтая линия ---- Роговая красная клемма.
\
\
3. Необходимо обратить внимание, провод заземления и сигнал заземления электрической плоской панели питания должны быть соединены вместе.\
\
Видеоэффекты:Http://v.youku.com/v_show/id_XODMzOTgwODYw.html

\
\
\
Схема принципа цепи:
\
\

\
\
'
Смотрите так же другие товары: